Progressed from IC to Design Director while defining product direction, building a design system, and establishing DesignOps to improve delivery and consistency.
DoubleVerify is the leading media effectiveness platform that leverages AI to drive superior outcomes for global brands.
DoubleVerify needed a hands-on design leader to establish a scalable DesignOps strategy and bring consistency across their product ecosystem.
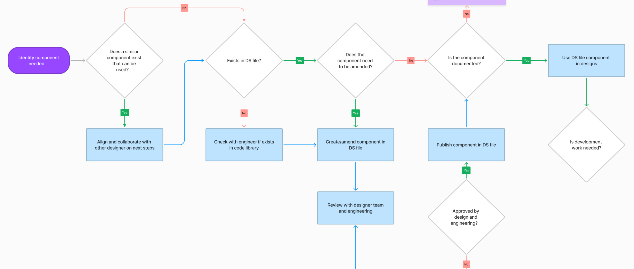
I standardized their design system, implemented processes for design / dev handoffs, aligned products to ADA compliance, and drove key product enhancements.
Working closely with engineering, we addressed the technical debt and identified issues causing delivery delays.
Fully revamping the design system foundations from tokenization, components, patterns structure, and updating to WCAG standards.
Integrating off-the-shelf data visualization apis without any customization is a bad idea. In doing so, the customer is disconnected from the brand and they're overwhelmed by the data.
Below the original Sankey chart. It was not intuitive, engaging, or appealing - and lacked branding.
The following is the improved Sankey chart.
The following screens demonstrate the clean, intuitive, and scalability of my design system. And, the newly adopted protocols improved the engineers deployment and customer's experience.
- 90% decrease in deployment delays and requests
- 68% decrease in customer help related calls
- 38% decrease in onboarding new customers and employees
- 43% increase in global team collaboration
- Increased CSAT score to 78% among existing customers
"Working with Joey was a fun experience. He is committed to his work and produced high fidelity prototypes that were very valuable for the development process, but more important than that are his personal qualities."
"He's easy going, welcomes criticism and uses it to improve his work, adapts to shifting circumstances, and manages stress and tight deadlines without problems."

Manuel Rueda Iragorri
Principal Engineer at Integral Ad Science