Developed an intuitive experience for existing customers alongside a new customer acquisition funnel.
Cingo is a pest prevention and home security company.
We listened to dozens of customer service calls, which clearly pointed out the only concerns their customers had when contacting their office:
- "Help! I have a bug crisis!"
- "How much do you cost?"
These two points served as the basis for our customer experience strategy.
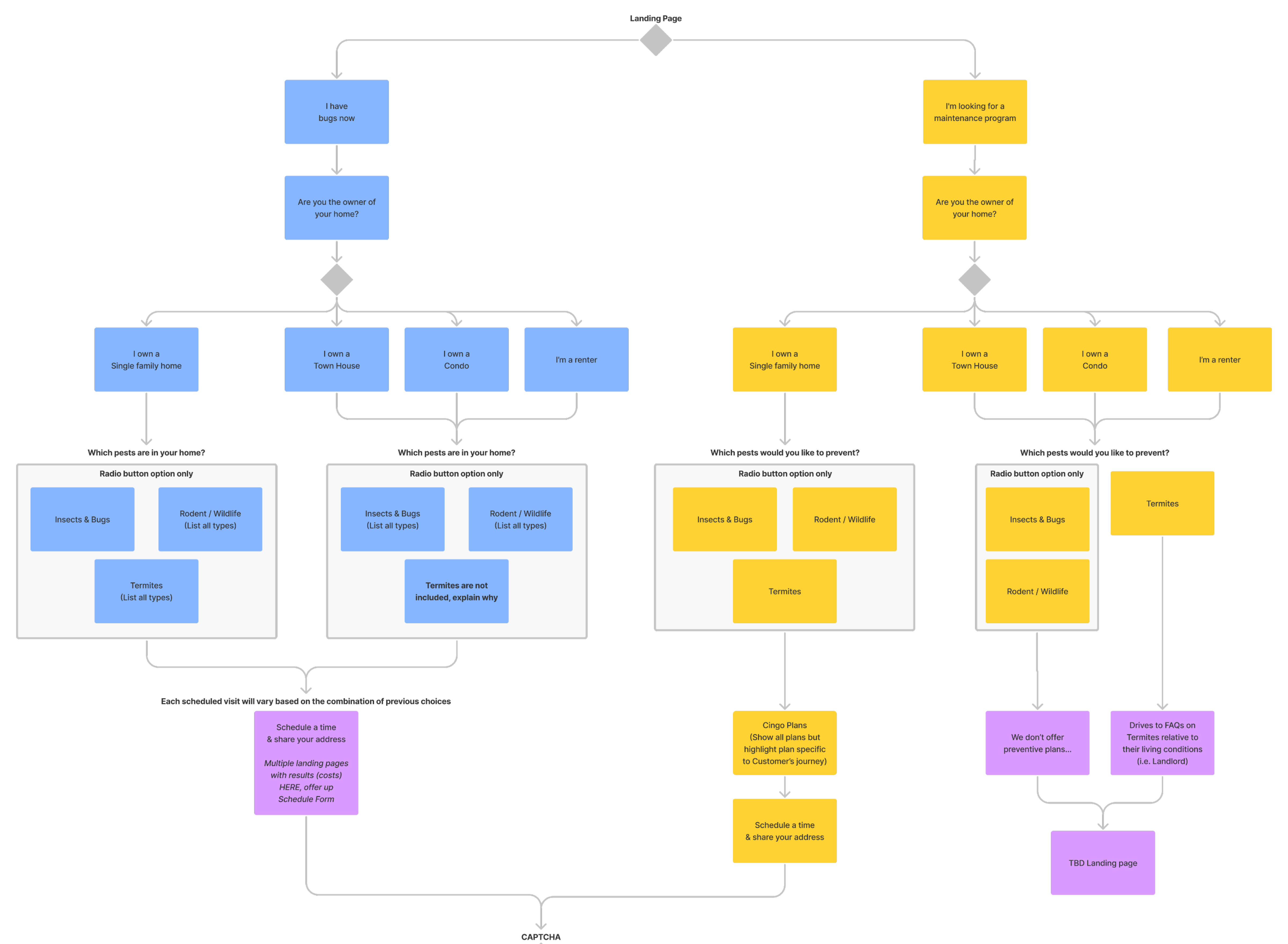
Navigating Cingo's website was complicated to navigate, making it difficult for customers navigate.
For most, bugs are an icky topic. What's worse - when the bugs are in your home. Adding to the stress was a cumbersome questionnaire for customers to complete.
Working with stakeholders, we identified ideal customers - then worded the questions in plain english for customers to understand.
The result was a quick questionnaire that increased Cingo's CSAT score from 54% to a whopping 76%!
Once the crisis experience was simplified, Cingo's page count dropped to a third of its original page count.
A mobile-first approach was the obvious decision. We quickly iterated the experience and shared with stakeholders and engineers alike. We advised to condense the content in order to complement the intuitive experience.
My research served as the blueprint for the customer experience. Even the marketing group used our work for their content strategy decision making.
The revised experience lowered customer service calls, filtered the preferred customer-types, and helped marketing create more targeted landing pages.
On average, customers spent less than two minutes to find what they needed.
- Identified multiple new sources for customer & employee experience improvements
- Reduced customer experience frustrations from 32% to 11%
- Improved the referee experience in managing player and club interactions
- Improved the NPS score from 19 to 32
"I have known Joey Kilrain for over a decade and a half, during which time I have witnessed his exceptional professional growth and dedication firsthand. Joey is not only a master of his craft but also brings creativity and innovation to his work, which sets him apart in the industry."
"Joey's problem-solving approach is strategic and creative, making him an invaluable asset to any project. His ability to listen and understand his client's core needs, coupled with his relentless pursuit of excellence, ensures that he delivers solutions that are not only effective but also beautifully executed."
"Joey's commitment to quality and passion for design is evident in everything he does. His work ethic and professionalism make him a trusted partner and collaborator. I have the utmost confidence in Joey's abilities and am always excited to see where his talents will take him next."
"No task or challenge is insurmountable within the deadline needed. His passion for design, coupled with his deep technical skills, make him an invaluable creative leader, adviser, teacher, mentor, partner and team member."

Scott Gingold
Business Troubleshooter & Fixer